Sachs 50/3

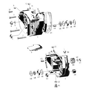
Bekijk de exploded views van de versnellingsbak, cilinder, spruitstuk, carburateur en het carter. Vind snel de juiste onderdelen en bestel alles eenvoudig via de tekeningen!
Lees meerBekijk de exploded views van de versnellingsbak, cilinder, spruitstuk, carburateur en het carter. Vind snel de juiste onderdelen en bestel alles eenvoudig via de tekeningen!
Het Sachs 50/3 motorblok is een klassiek en veelgebruikt tweetaktblok uit de Sachs-lijn. Dit compacte 3-versnellingsblok werd toegepast in diverse bromfietsen en staat bekend om zijn solide bouw, eenvoudige techniek en goede betrouwbaarheid. Voor veel liefhebbers is het Sachs 50/3 blok nog steeds een geliefde basis voor onderhoud, revisie of restauratie.
Technische tekeningen voor onderhoud en revisie
Bij JMPB Onderdelen vind je een uitgebreide collectie technische tekeningen (exploded views) van het Sachs 50/3 motorblok. Deze duidelijke tekeningen geven een compleet overzicht van alle onderdelen, zoals:
-
De versnellingsbak
-
De cilinder en krukas
-
De carburateur
-
Het carter
Elke tekening laat precies zien hoe de onderdelen zijn opgebouwd en hoe ze gemonteerd horen te worden. Zo wordt het een stuk makkelijker om het blok te demonteren, onderdelen te herkennen en alles weer correct op te bouwen. Ideaal voor onderhoud, reparatie of een complete revisie van je Sachs 50/3 motorblok.

















